学校主页
EN
高级搜索
导航
学院概况
院长致辞
学院简介
现任领导
行政机构
教学与学科
学科介绍
招生信息
卓越新闻
课程思政
大夏出版
师资队伍
广播电视学系
新闻学系
广告学系
出版与文化系
导师队伍
学术研究
研究机构
学术成果
学术动态
合作交流
交流项目
交流动态
新闻中心
学院新闻
学术动态
通知公告
媒体报道
信息公开
党务公开
团学工作
下载专区
办事指南
校友会
理事会
联络大使
校友名录
优秀校友
实验室
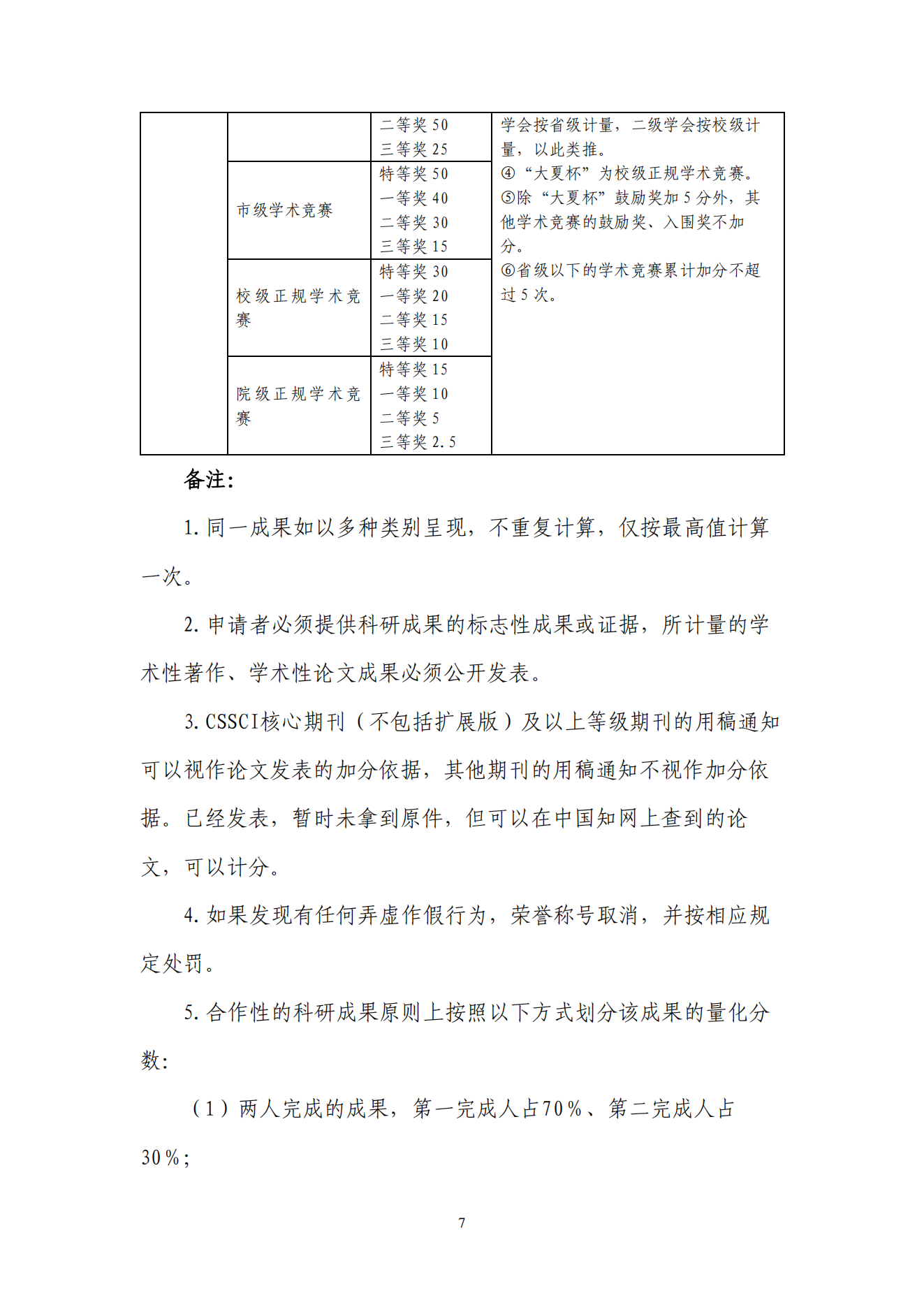
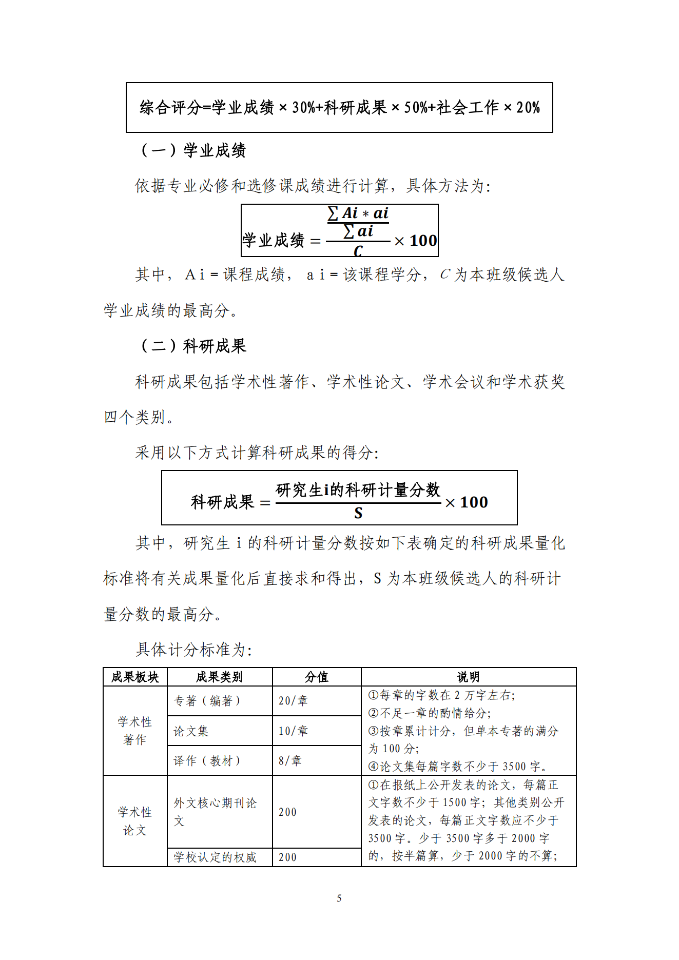
传播学院2026年研究生优秀毕业生评定细则(硕士)
发布时间:2026-03-25
浏览次数:
336
附件1 传播学院2026年优秀毕业研究生申报清单(硕士).docx
附件2 研究生专业类国家级核心学科竞赛目录(2025版).docx