好消息!
江阴市融媒体中心
(江阴数据集团)招人啦
一起来关注!
江阴市融媒体中心(传媒集团)2019年4月成立,整合江阴日报社、江阴广电集团及其下属企事业单位,在内容、渠道、平台、经营、管理上深度融合,积极构建主流舆论新格局。中心(集团)以系统性变革推动融合发展,主动融入网络化、数字化、智能化新赛道,2025年9月28日,传媒集团更名为数据集团,以“AI+数据”为驱动力构建新质生产力,全力打造具有强智能、全媒体、泛服务、在地化特点的一流生态智媒和基层治理平台。中心(集团)决定面向社会公开招聘工作人员8名,现将有关事项公布如下:
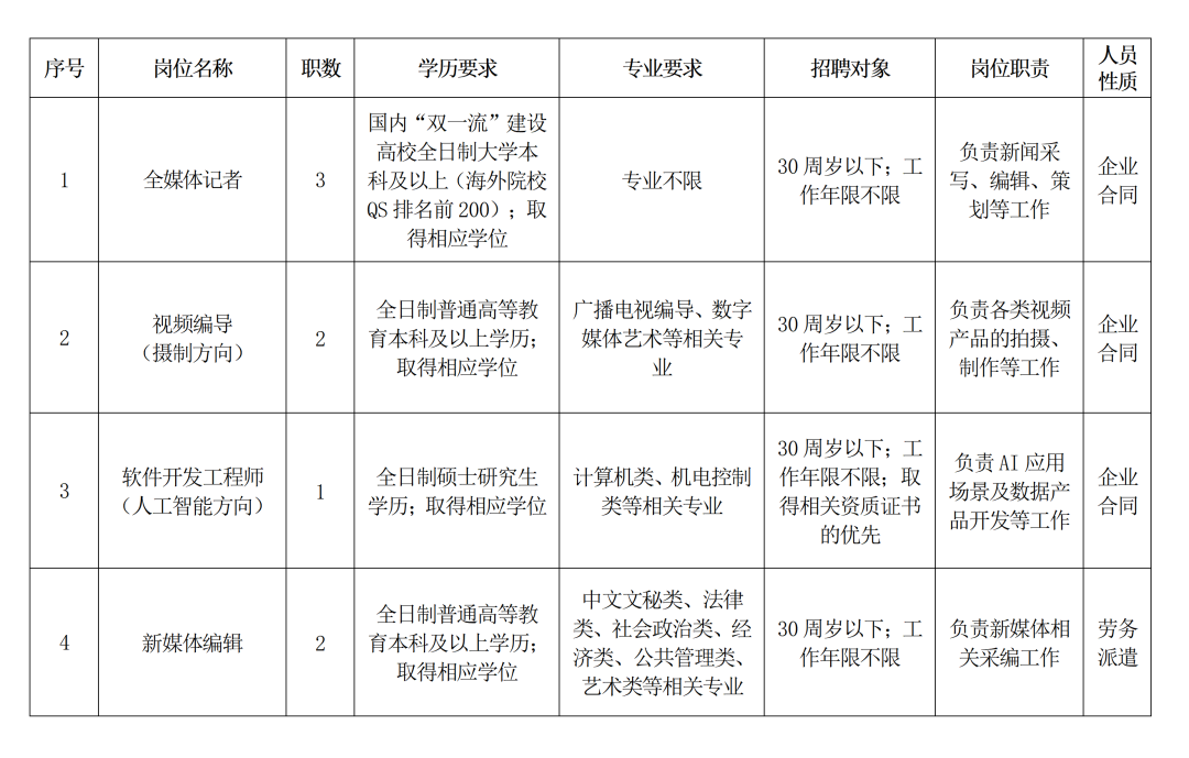
一、招聘岗位

二、招聘流程
1.报名与资格初审:报名时间自即日起至2026年4月21日17:00,简历投递至“最江阴”APP(下载“最江阴”APP并实名认证,进入首页点击中部广告位“江阴市融媒体中心(江阴数据集团)2026年(春季)招聘报名通道”),由工作人员进行初步筛选。各岗位开考比例为1∶3,如有调整将另行通告。
2.专业技能测试:邮件通知符合条件的应聘人员携带相关材料参加江阴市融媒体中心(江阴数据集团)招聘专业技能测试,考试合格者按1∶3进入面试。专业技能测试时间预计4月24日(以正式通知为准)。
3.面试:邮件通知相关应聘人员参加江阴市融媒体中心(江阴数据集团)招聘面试。面试合格者计算总成绩,考生总成绩=专业技能测试成绩×60%+面试成绩×40%。根据总成绩从高到低按岗位需求数1∶1的比例确定资格复审及体检人员名单。
4.资格复审及体检:对学历学位等相关材料进行复审,复审无异议后安排入职体检(体检按国家有关规定执行,体检费用自理)。
5.录用:根据专业技能测试、面试等环节综合评价择优录用,并办理相关手续。
三、注意事项
1.报名者最多可以应聘1个职位,请您务必仔细阅读职位描述,并结合所学专业、个人经历及个人特点,慎重选择。
2.请确保您填写的信息真实准确,否则视为无效投递。
3.请务必保证邮箱地址填写准确,保持手机通畅,以便及时接收考试通知。
4.超过报名截止时间投递的简历,视为无效投递。
5.本次招聘未尽事宜由江阴市融媒体中心(江阴数据集团)负责解释,咨询电话:0510-68152007。
江阴市融媒体中心(江阴数据集团)
2026年4月14日

